当前位置:平台首页>新闻动态>@吸纳2020届高校毕业生的中小微企业,快来申领补贴!
新闻聚焦
@吸纳2020届高校毕业生的中小微企业,快来申领补贴!
发布时间:2020-07-23 来源:人民网 作者:孟植良 网络编辑:办公室 浏览次数:1040 次

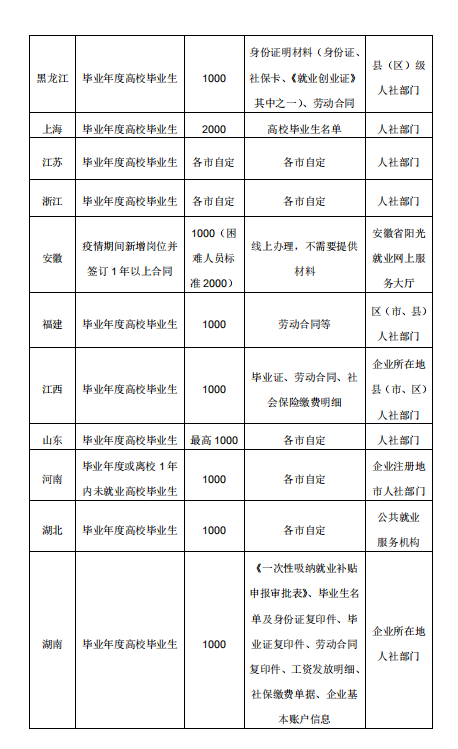
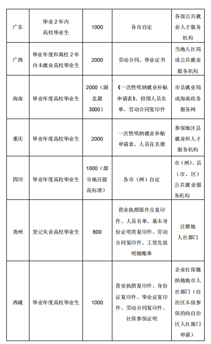
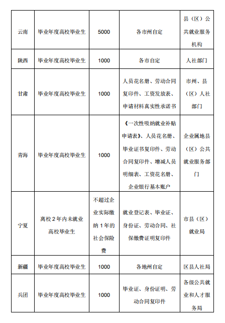
      人民网北京7月23日电 (孟植良)中小微企业是吸纳就业的主渠道,也是很多高校毕业生踏上职场、挥洒才智的阵地。记者从人社部了解到,今年为鼓励中小微企业吸纳高校毕业生就业,国务院办公厅《关于应对新冠肺炎疫情影响强化稳就业举措的实施意见》提出,对中小微企业招用毕业年度高校毕业生并签订1年以上劳动合同的,给予一次性吸纳就业补贴。

      为便于符合条件的中小微企业申领享受补贴政策,我们专门梳理了各地补贴发放标准和申领途径。目前,此项补贴正在审核发放过程中。具体申请材料和申领流程请咨询当地人力资源社会保障部门。

      吸纳2020届高校毕业生的中小微企业,快来申领补贴吧!







打印本页 | 关闭窗口

收缩